类别:球速体育 发布时间:2026-05-13T15:29:51+08:00
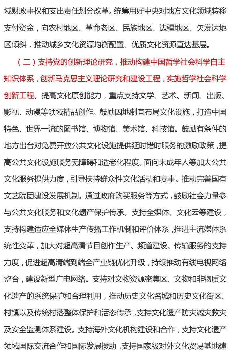
在我省近日出台的《关于促进文化产业高质量发展的若干政策措施》中,体育产业被首次明确纳入文化产业重点发展板块,与影视、出版、演艺等领域同频共振,成为推动文化强省建设和现代产业体系升级的新引擎。政策文件提出,将体育赛事活动、体育内容生产、体育服务消费和体育科技创新作为文化产业高质量发展的重要支撑方向,通过财政奖补、税费优惠、空间供给和人才保障等组合拳,激发体育与文化、旅游、科技、教育等多领域的深度融合,打造一批具有全国影响力的体育文化品牌和示范性赛事。
根据政策要求,我省将系统布局“赛事+城市”“体育+文化”“体育+旅游”三大板块,重点引进和培育一批能够拉动全域消费的旗舰赛事。文件明确,对成功引进国际单项体育组织授权赛事、国家级联赛总决赛、全国锦标赛和全国冠军赛等顶级赛事的城市和承办单位,将按照赛事等级、观众规模、媒体传播效果等指标给予分档扶持;对自主创办、连续举办三届以上并通过专业机构认证的品牌赛事,将纳入重点培育名录,享受在宣传推广、场馆设施改造、交通安保协调等方面的绿色通道服务。这意味着,未来三到五年内,我省从马拉松、自行车、羽毛球到街舞、滑板、电竞等多元赛事将全面布局,城市体育名片有望不断更新。
体育场馆开放利用是此次政策的一大亮点。文件提出,要推动大型体育场馆由“办赛为主”向“办赛+演艺+展会+文创集市”综合运营转变,鼓励各地通过政府购买服务、运营权委托、混合所有制改革等方式,引入专业体育文化企业参与场馆管理,提升场馆运营效率。对经认定的体育文化综合体,将在用地指标、能耗指标、金融信贷等方面给予倾斜支持,鼓励打造集专业比赛、群众健身、文化展览、培训教育、体育直播和电商销售于一体的复合空间。政策还鼓励公共体育场馆在非赛事时段错时、低价甚至免费向市民开放,并探索夜间体育消费场景,推动“体育+夜经济”发展,让体育场馆真正成为“城市客厅”。

在体育内容生产方面,《若干政策措施》提出,支持体育赛事转播权运营、体育纪录片和体育题材影视剧创作、运动员个人IP开发、运动社交平台建设等,鼓励传统媒体与新媒体深度融合,打造具有地域特色、青年受众广的体育文化产品。对在国家级平台获得重要奖项或在新媒体端形成高点击量、高转化率的体育原创内容,将给予一次性奖励和项目滚动支持。政策还提出,鼓励高校、科研院所与体育传媒公司共建体育内容实验室,围绕赛事短视频制作、AI数据分析、沉浸式观赛体验等新技术进行联合攻关,以此推动体育传播方式从单一转播向全场景互动演进。
为了让体育融入更广阔的文化和旅游空间,政策特别提到建设一批“体育特色小镇”“体育主题街区”和“体育旅游精品线路”。各地可依托山地、湖泊、海岸、历史古镇等自然与人文资源发展登山、露营、皮划艇、帆船、滑雪、骑行、越野跑等户外运动项目,在保护生态和文物的前提下合理配置体育设施,并与当地非遗、民俗表演、特色美食、文创产品联动开发,形成“看一场比赛、玩一个项目、逛一条老街、住一次民宿”的综合体验。文旅部门和体育部门将建立联动机制,在赛事举办期间协同推出门票优惠、联票套餐、交通接驳服务,实现“以赛引流、以文留人、以旅促销”。

针对体育企业发展,文件提出多项含金量十足的支持措施。鼓励金融机构创新“赛事IP质押”“场馆收益权质押”等金融产品,为中小体育文化企业提供低利率、长周期、可续贷的资金支持;对首次获得国家级“体育服务示范企业”“体育产业示范基地”等称号的单位,给予一次性奖励;对在我省新设立的体育文化企业总部及区域总部,按其对地方经济贡献度给予综合奖励和办公用房支持。税收方面,符合条件的体育文化企业可享受文化企业所得税优惠政策,在演出、赛事门票收入、青少年培训等方面也将享受阶段性减免和优惠。
体育人才保障是推动产业高质量发展的关键一环。此次政策提出,构建“竞技人才+社会体育指导员+体育经纪人+体育传媒人才+体育康养师”的复合型人才梯队,支持高水平运动员在退役后通过定向培养转型成为教练员、赛事运营人员或体育教师。对在重大国际国内赛事中取得优异成绩并愿意留在本省发展的运动员,将在落户、子女入学、住房保障和继续教育方面给予优先安排。政策还强调,要加快体育经纪人、赛事导演、数据分析师、康复师等新职业的标准制定和资质认证,探索建立体育职业经理人评价体系,为体育企业输送专业管理人才。

值得关注的是,政策特别强调数字科技在体育文化产业中的引领作用。支持企业运用大数据、云计算、区块链和虚拟现实、增强现实等技术,打造线上观赛、虚拟训练、数字藏品、体育元宇宙空间等新型业态。对建设智能场馆、智慧健身路径和区域体育大数据平台的项目,给予试点示范支持。文件提出,要推动5G、超高清等基础设施在重要赛事场馆的全面覆盖,鼓励社交平台、短视频平台与体育版权方共建互动直播模式,引导更多年轻用户在“弹幕+社交+电商”的复合场景下参与体育消费。
在全民健身与公共服务体系方面,《若干政策措施》强调,坚持把满足人民群众日益增长的体育需求放在首位,以高质量供给带动高水平参与。各地将通过新建一批嵌入式社区体育场地、改造一批老旧小区运动空间、盘活一批闲置厂房改造为体育馆等方式,织密“15分钟健身圈”。鼓励社会组织和体育俱乐部承担公共体育服务职能,通过政府购买服务的方式开展青少年体能提升、老年人科学健身、残疾人康复运动等项目,让体育高质量发展成果更多更公平地惠及广大市民。
业内人士认为,本次出台的《关于促进文化产业高质量发展的若干政策措施》,是在更大文化产业格局下对体育产业角色的重新定位,将体育从单一的竞技比赛和健身消费场景,提升为承载城市形象输出、公共服务供给、青年文化表达和数字技术应用的重要平台。随着政策逐条落地,未来我省的体育新闻版图也将愈发丰富:不仅会有赛场上的金牌之争,还有城市为申办顶级赛事展开的系统筹划,体育企业借力科技实现跨界破圈的故事,以及普通市民在家门口参与体育文化活动的日常图景。体育将以更加立体、开放和创新的姿态,融入文化产业高质量发展的时代脉动之中。

